Recibido: 27/06/2025
Aceptado: 08/07/2025
Educational video games based on the arcade methodology: a literary review for their integration into virtual mathematics courses in higher education.
Leyder Hernán López Díaz
Universidad Nacional Abierta y Distancia UNAD
ORCID: https://orcid.org/0000-0001-8056-5965
Colombia
Thomás Santamaría Álvarez
Universidad Nacional Abierta y Distancia UNAD
tsantamarias@unadvirtual.edu.co
ORCID: https://orcid.org/0000-0001-7477-850X
Colombia
Nidia Adriana Guevara Gabino
Universidad Nacional Abierta y Distancia UNAD
ORCID: https://orcid.org/0009-0006-9504-5579
Colombia
El uso de videojuegos educativos como herramienta didáctica ha cobrado una creciente relevancia en la educación superior, especialmente en el fortalecimiento de competencias matemáticas en estudiantes de primeros semestres. La incorporación de metodologías específicas para el desarrollo de estos recursos, como ARCADE, permite diseñar videojuegos que no solo fomentan la motivación, sino que también contribuyen al aprendizaje significativo en ambientes virtuales. Este estudio tiene como propósito realizar una revisión sistemática de la literatura científica relacionada con el diseño, aplicación e impacto de videojuegos educativos desarrollados bajo la metodología ARCADE y su integración en cursos virtuales de matemáticas. La investigación abarca el período comprendido entre 2015 y 2024, con el objetivo de identificar las principales tendencias, enfoques metodológicos, aportes teóricos y casos de aplicación reportados en bases de datos de prestigio como Scopus y Web of Science (WoS). La metodología se desarrolló en dos fases: la primera consistió en la búsqueda, selección y análisis de artículos indexados, orientados al uso de videojuegos en la enseñanza de las matemáticas en entornos virtuales; la segunda fase comprendió un análisis de redes de co-citación, con el fin de identificar autores influyentes, publicaciones clave, líneas de investigación emergentes y mapas de conocimiento que revelan la estructura conceptual del campo. Los resultados permiten establecer tres núcleos temáticos predominantes: diseño de videojuegos con enfoque pedagógico, impacto de la gamificación en la motivación y el desempeño académico, y uso de metodologías específicas como ARCADE en el desarrollo de recursos interactivos para la enseñanza de matemáticas. La discusión resalta la necesidad de profundizar en estudios empíricos que evalúen la eficacia de estos recursos en contextos reales de aprendizaje. Finalmente, se plantean recomendaciones para investigaciones futuras orientadas a la mejora de estrategias didácticas mediadas por videojuegos en la educación superior virtual.
Palabras clave: Cursos virtuales, educación superior, integración, matemáticas, metodología ARCADE, revisión literaria, videojuegos educativos.
The use of educational video games as a teaching tool has gained increasing relevance in higher education, especially in the strengthening of mathematical skills in first-semester students. The incorporation of specific methodologies for the development of these resources, such as ARCADE, makes it possible to design video games that not only promote motivation, but also contribute to meaningful learning in virtual environments. The purpose of this study is to carry out a systematic review of scientific literature related to the design, application and impact of educational video games developed under the ARCADE methodology and their integration into virtual mathematics courses. The research covers the period between 2015 and 2024, with the aim of identifying the main trends, methodological approaches, theoretical contributions, and application cases reported in prestigious databases such as Scopus and Web of Science (WoS). The methodology was developed in two phases: the first consisted of the search, selection and analysis of indexed articles, oriented to the use of video games in the teaching of mathematics in virtual environments; The second phase comprised an analysis of co-citation networks, in order to identify influential authors, key publications, emerging lines of research, and knowledge maps that reveal the conceptual structure of the field. The results allow us to establish three predominant thematic cores: video game design with a pedagogical approach, the impact of gamification on motivation and academic performance, and the use of specific methodologies such as ARCADE in the development of interactive resources for teaching mathematics. The discussion highlights the need to deepen empirical studies that evaluate the effectiveness of these resources in real learning contexts. Finally, recommendations are made for future research aimed at improving didactic strategies mediated by video games in virtual higher education.
Keywords: Virtual courses, higher education, integration, mathematics, ARCADE methodology, literary review, educational video games.
En la última década, el uso de videojuegos educativos ha ganado reconocimiento como estrategia efectiva para incrementar la motivación y el aprendizaje en diferentes niveles educativos. Entre 2015 y 2019, se consolidó la evidencia que los videojuegos en el ámbito de las matemáticas favorecen tanto el razonamiento lógico como la resolución de problemas, por ejemplo, Agustín (2017), planteó la dimensión lúdica como componente esencial del aprendizaje demostrando sistemáticamente su impacto en entornos formales (Agustín, 2021). También Gómez Ruipérez y García Clemente (2022), sostienen que los juegos en contextos STEM han sido ampliamente utilizados en educación K‐16, destacando su eficacia en contenido matemático (Gómez, Ruipérez-Valiente, & García Clemente, 2022).
Durante el período 2020–2023, se popularizó la evaluación de los videojuegos educativos en aulas virtuales. Barbero y Hermans (2024), analizaron múltiples estudios controlados en educación superior, proponiendo recomendaciones metodológicas para evaluar experiencias lúdicas y mejorar la comparabilidad entre estudios (Barbero, Bonsangue, & Hermans, 2024). Asimismo, León et al. (2024), emprendieron un análisis comparativo entre formatos presenciales y virtuales en juegos educativos diseñados por docentes, demostrando que ambos modos favorecen el aprendizaje, aunque la presencial conserva ligera ventaja motivacional en ciertos perfiles estudiantiles (León, Alarcón Muñoz, Sánchez, Romero Pérez, & Fuenzalida Valdebenito, 2024).
Más recientemente, entre 2023 y 2024, la investigación ha puesto el foco en metodologías específicas de diseño de videojuegos educativos. Aguas et al. (2024), subrayan que el éxito de los juegos digitales radica en equilibrar la experiencia placentera con estímulos cognitivos estructurados, apoyándose en teorías contemporáneas como la motivación intrínseca y el modelo ARCADE (Aguas, Toasa, Urdaneta, Martinez, & Suárez, 2024). De forma paralela, Barbero et al. (2024), coinciden en que los enfoques basados en la autoría docente y la integración pedagógica rigurosa potencian la eficacia del Game-Based Learning (GBL), tanto en entornos virtuales como híbridos (Barbero & González, 2024).
De acuerdo con la documentación identificada se realiza una revisión literaria de estudios publicados entre 2015 y 2024, sobre videojuegos educativos desarrollados con metodología ARCADE, orientados al fortalecimiento del aprendizaje de las matemáticas en cursos virtuales de educación superior. Se examinan tanto los procesos de diseño y desarrollo como los efectos reportados en términos de motivación, desempeño académico y estructuras pedagógicas. Este análisis permitirá visibilizar las tendencias, vacíos e iniciativas innovadoras que puedan servir de base para futuras investigaciones y desarrollos en el uso de videojuegos en la enseñanza universitaria de matemáticas.
El aprendizaje basado en juegos (Game-Based Learning, GBL) se ha consolidado como una de las estrategias pedagógicas más investigadas en la última década, debido a su capacidad para potenciar la motivación, el razonamiento lógico y la resolución de problemas en contextos educativos. A diferencia de los enfoques tradicionales, el GBL integra dinámicas lúdicas en los procesos de enseñanza, promoviendo experiencias activas e interactivas que fortalecen la comprensión de conceptos complejos.
En este contexto, la metodología ARCADE surge como un modelo de diseño de videojuegos educativos que enfatiza la rigurosidad pedagógica y la autoría docente en la creación de contenidos digitales. Su aplicación en cursos virtuales de matemáticas se considera pertinente, dado que esta área del conocimiento exige altos niveles de abstracción y razonamiento formal, los cuales pueden potenciarse mediante entornos inmersivos y actividades lúdicas orientadas a la práctica.
La literatura reciente evidencia un creciente interés por analizar el impacto de los videojuegos educativos en la educación superior, especialmente en modalidades virtuales e híbridas. Poçan (2023), por ejemplo, examinó la evolución del aprendizaje basado en juegos digitales en la enseñanza de las matemáticas, destacando la utilidad de los estudios bibliométricos para comprender tendencias y vacíos en la investigación. De manera complementaria, Cansu y Abdulmenaf (2022), emplearon técnicas de redes de coautoría, co-citación y co-ocurrencia para mapear el campo del GBL, lo que permitió identificar clústeres temáticos y corrientes emergentes dentro del área.
En consecuencia, el presente estudio se fundamenta en la necesidad de articular el marco conceptual del Game-Based Learning y la metodología ARCADE con un análisis bibliométrico y de redes, con el fin de aportar una visión integral sobre el desarrollo de videojuegos educativos en matemáticas para la educación superior en el período 2015–2024.
Este estudio adopta un enfoque de mapeo científico combinando dos fases, técnicas bibliométricas y análisis de redes, con el fin de explorar el desarrollo de investigaciones sobre videojuegos educativos diseñados con metodología ARCADE para cursos virtuales de matemáticas en educación superior, en el período 2015–2024.
En la fase de análisis bibliométrico, se recolectaron publicaciones indexadas en Web of Science y Scopus mediante cadenas de búsqueda que incluyeron términos como “ARCADE”, “videojuegos educativos”, “matemáticas” y “educación virtual”. Se siguió una metodología similar a la empleada por Poçan (2023), quien analizó la literatura sobre aprendizaje basado en juegos digitales en educación matemática. Se examinaron indicadores clave como el año de publicación, autoría, país, disciplina, idioma y frecuencia de palabras clave, con el propósito de generar retratos de evolución temporal y geográfica del área de estudio.
Seguidamente en la fase 2, se llevó a cabo un análisis de redes para identificar los autores, artículos y revistas más citados en el ámbito del diseño de videojuegos educativos con metodología ARCADE. El procedimiento se fundamentó en la técnica descrita por Cansu y Abdulmenaf (2022), quienes emplearon redes de co-autoría, co-citación y co-ocurrencia para mapear el campo del game-based learning (Cansu Cigdem & Abdulmenaf , 2022). Esta fase permitió descubrir estructuras conceptuales, tendencias emergentes y clústeres temáticos relevantes en la literatura analizada.
A continuación, se explica a detalle cada una de las fases de la metodología.
El presente análisis bibliométrico fue desarrollado mediante Posit Cloud, un IDE de Rstudio que permite analizar datos con programación R. Esta herramienta ha sido ampliamente validada en investigaciones cienciométricas por su robustez en la gestión, visualización y análisis de grandes volúmenes de información bibliográfica, permitiendo una exploración sistemática y precisa de datos provenientes de bases académicas de alto impacto (Massimo , Trang , Corrado , Belfiore, & Choe, 2022).
Los datos bibliográficos analizados se obtuvieron de las bases Web of Science (WoS) y Scopus, seleccionadas por su alto nivel de cobertura y rigor en la indexación de literatura científica internacional, lo que proporciona una visión integral y representativa de la producción académica relacionada con los videojuegos educativos desarrollados con la metodología ARCADE en el ámbito de la educación superior, específicamente en cursos virtuales de matemáticas.
En la etapa inicial del procedimiento se llevó a cabo una limpieza de los registros, orientada a la eliminación de documentos duplicados, dado el alto nivel de coincidencia entre ambas bases de datos. A continuación, en la Tabla 1, se establecieron y aplicaron criterios de búsqueda precisos para cada plataforma, los cuales fueron definidos a partir de una revisión exploratoria y validados preliminarmente. Este enfoque metodológico permitió asegurar la calidad, pertinencia y relevancia de los documentos seleccionados, fortaleciendo la consistencia y fiabilidad de los resultados del análisis.
Tabla 1. Parámetros de Búsqueda
Base de datos |
Scopus |
Web of Science |
Periodo |
2015 - 2024 |
|
Fecha de consulta |
1 de mayo de 2025 |
|
Tipo de documentos |
Artículos, libros, capítulos de libros |
|
Tipio de revistas |
Todos los tipos |
|
Campos de búsqueda |
Título, resumen y palabras claves |
|
Formula de búsqueda |
ARCADE AND videojuegos educativos AND matemáticas AND educación virtual. |
|
Resultados |
850 |
1345 |
Total |
1105 |
|
Nota. Elaboración propia (2025).
En concordancia con los parámetros establecidos para la recuperación y análisis de literatura científica, se procedió a la exploración de dos de las bases de datos más reconocidas a nivel internacional: Web of Science y Scopus. Como resultado de esta búsqueda inicial, se identificaron 1,345 registros en Web of Science y 850 documentos en Scopus.
Estas cifras reflejan el creciente interés de la comunidad académica en temáticas relacionadas con la aplicación de videojuegos educativos y el uso de metodologías activas en la enseñanza de las matemáticas en entornos virtuales. Sin embargo, debido a la superposición natural entre ambas bases, fue necesario implementar un riguroso proceso de depuración de registros duplicados, con el propósito de garantizar la unicidad y fiabilidad de los datos analizados. Como resultado, este procedimiento permitió consolidar un conjunto final de 1,105 publicaciones únicas y válidas, las cuales constituyen la base empírica del presente estudio.
Asimismo, la estrategia de búsqueda aplicada fue diseñada con criterios semánticos y temáticos específicos, incorporando términos como educational video games, ARCADE methodology, virtual mathematics courses y higher education. Dichos descriptores, definidos tras una revisión exploratoria de la literatura, fueron posteriormente validados mediante pruebas piloto, lo que garantizó una recolección robusta y focalizada de los documentos más relevantes para el objeto de estudio.
Además, se incluyeron publicaciones en varios idiomas, lo cual permitió ampliar el espectro del análisis bibliométrico y ofrecer una visión más representativa de las contribuciones científicas realizadas a nivel internacional. Esta decisión respondió a la necesidad de evitar limitaciones lingüísticas y reconocer la diversidad geográfica y cultural de las investigaciones en el campo.
De acuerdo con la información presentada en la Figura 1, el idioma inglés concentra aproximadamente el 72.9% del total de publicaciones analizadas, lo que lo consolida como la lengua predominante en la divulgación de investigaciones en esta área. En contraste, el español ocupa el segundo lugar con un 19.2% de los documentos, seguido por el portugués con un 4.6%, mientras que otros idiomas representan únicamente el 3.3% de la producción científica registrada. Está marcada predominancia del inglés pone de relieve la intención de los autores de ampliar el alcance y la proyección internacional de sus investigaciones.

Figura 1. Publicación por Idiomas
Nota. Elaboración propia (2025).
Durante la segunda etapa de la metodología se aplicó un análisis de co-citación, cuyo propósito fue representar visualmente la organización del conocimiento en torno a los videojuegos educativos diseñados bajo la metodología ARCADE. Este procedimiento permitió identificar agrupaciones temáticas clave, a partir del examen detallado de las referencias de cada publicación, con el fin de detectar aquellas fuentes que son citadas de manera conjunta con mayor frecuencia (Ritesh & Turnbull, 2023).
El procesamiento de las redes de citación se realizó en lenguaje R, integrando los archivos planos obtenidos de Web of Science y Scopus. Gracias a esta integración, fue posible reconocer las fuentes más influyentes y construir mapas de co-citación que ilustran las conexiones entre trabajos fundamentales (Pérez Castañeda & Miranda Pérez, 2025). Para cuantificar la estructura de la red, se aplicaron métricas como Indegree (número de citas recibidas por un documento), Outdegree (cantidad de referencias emitidas) y Betweenness Centrality (grado de intermediación o rol de puente de un nodo dentro de la red).
Como resultado, se generó una tabla que expone las principales líneas de investigación y tendencias emergentes en la aplicación de videojuegos educativos con metodología ARCADE en cursos virtuales de matemáticas en educación superior. Esta visualización permitió distinguir con claridad los dominios temáticos más consolidados, así como aquellas áreas que se encuentran en expansión o en etapa exploratoria (Duque & Duque Oliva, 2024).
La representación de la red se efectuó mediante VOSviewer, una herramienta especializada en la construcción de mapas bibliométricos que facilita la exploración interactiva de las relaciones entre las publicaciones más citadas y sus nodos centrales (Quiñonez, Valencia, & Valencia, 2025).
Finalmente, el análisis permitió establecer tres niveles de producción académica en este campo: “Raíces”, que corresponden a trabajos fundacionales con un alto número de citas pero sin referencias a otros, los cuales constituyen los cimientos teóricos; “Tronco”, artículos que mantienen un equilibrio entre citas recibidas y emitidas, conectando la tradición teórica con estudios actuales; y “Hojas”, investigaciones recientes que amplían las perspectivas previas y orientan hacia nuevas direcciones en el diseño de herramientas lúdicas para la enseñanza de las matemáticas.
Con el fin de identificar las principales tendencias y el desarrollo de la investigación sobre videojuegos educativos basados en la metodología ARCADE, se realizó un estudio bibliométrico utilizando los documentos disponibles en las bases de datos WoS y Scopus. Como resultado, se recopilaron un total de 1105 publicaciones que exploran distintos enfoques y aplicaciones de estos videojuegos para su integración en cursos virtuales de matemáticas en la educación superior.
La Figura 2 muestra un aumento constante en la producción académica relacionada con videojuegos educativos bajo la metodología ARCADE, evidenciando que una gran parte de los estudios se ha publicado en los últimos diez años. Este crecimiento refleja el creciente interés de la comunidad investigadora por analizar y potenciar el uso de estas herramientas en la enseñanza, especialmente en la educación superior y en el contexto de cursos virtuales de matemáticas.

Figura 2. Producción científica por año
Nota. Elaboración propia (2025)
Las investigaciones recientes muestran un enfoque multidisciplinario que integra la tecnología educativa y las ciencias de la computación, reconociendo el potencial de los videojuegos arcade para mejorar la motivación y el rendimiento académico en entornos virtuales. En este contexto, la Figura 3 evidencia los diez países con mayor producción científica sobre esta metodología, lo que permite dimensionar el panorama global y respalda la pertinencia de su aplicación en cursos virtuales de matemáticas en la educación superior.
Figura 3. Producción por países
Nota. Elaboración propia (2025).
En conjunto, los tres países con mayor número de publicaciones —Estados Unidos (22,2 %), China (15,4 %) y Reino Unido (11,8 %)— concentran el 49,4 % del total de investigaciones, lo que refleja una alta centralización del conocimiento en estas regiones. A ellos se suman España, Alemania y Canadá, cada uno con más del 7 % de la producción, evidenciando su compromiso con la innovación educativa y la integración de tecnologías lúdicas en entornos de aprendizaje virtual.
En el caso de América Latina, Brasil destaca como el único país de la región dentro del top 10, con un 5,9 % de participación, lo que denota un interés creciente en el uso de videojuegos como estrategia pedagógica en contextos universitarios. Finalmente, Italia (5 %), Corea del Sur (5,4 %) y Australia (6,8 %) completan la lista, confirmando la diversidad geográfica de la producción científica en el área.
No obstante, esta distribución también pone en evidencia una desigualdad regional, ya que existen territorios con un menor grado de desarrollo o visibilidad en esta línea de investigación. Esta situación representa una oportunidad para fortalecer estudios colaborativos y fomentar la transferencia de conocimientos hacia contextos menos representados, especialmente en América Latina.
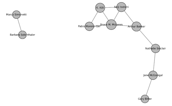
En cuanto a la producción individual, se identificaron diez autores con aportes relevantes en el campo de los videojuegos educativos, la enseñanza de las matemáticas y la educación virtual, consignados en la Tabla 2. Entre los más influyentes se encuentran Arthur Bakker (Universidad de Utrecht), reconocido por sus estudios sobre educación matemática mediada por tecnología; Bruce M. McLaren (Carnegie Mellon University), con amplia trayectoria en el diseño de juegos digitales para el aprendizaje; y Seiji Isotani (Universidad de São Paulo), experto en inteligencia artificial aplicada a entornos educativos gamificados. Asimismo, destaca Nathalie Sinclair (Simon Fraser University), enfocada en el uso de tecnologías digitales en la educación matemática inicial, junto con K. Kiili (Universidad de Tampere), pionero en propuestas de aprendizaje experiencial mediante videojuegos.
Otros autores, como Jane McGonigal, Pablo Moreno-Ger, Barbara Solenthaler, Gary Bitter y Marco Simonetti, también han contribuido desde diversas perspectivas al estudio de las tecnologías lúdicas en la educación. En su conjunto, este grupo de investigadores configura un panorama diverso y multidisciplinario que enriquece la discusión académica sobre la integración de videojuegos arcade en cursos virtuales de matemáticas en educación superior.
Tabla 2. Producción por Autores
Autores |
# Publicaciones |
# Citas |
Índice H |
Índice i10 |
Jane McGonigal |
39 |
11567 |
26 |
36 |
Pablo Moreno‑Ger |
17 |
6461 |
42 |
86 |
K. Kiili |
21 |
7778 |
34 |
81 |
Marco Simonetti |
14 |
318 |
12 |
13 |
Bruce M. McLaren |
48 |
12567 |
60 |
155 |
Seiji Isotani |
31 |
11297 |
50 |
191 |
Nathalie Sinclair |
23 |
7719 |
46 |
122 |
Gary Bitter |
18 |
2468 |
22 |
49 |
Barbara Solenthaler |
18 |
5492 |
28 |
46 |
Arthur Bakker |
62 |
16148 |
53 |
123 |
Nota. Elaboración propia (2025).
Por otro lado, se presentan las 10 revistas con mayor cantidad de publicaciones en este campo las cuales se destacan en la Tabla 3. Computers & Education como la publicación con mayor representación temática, acumulando el 22,8 % del total estimado, lo que refleja su papel central como canal de difusión para investigaciones en tecnología educativa y aprendizaje mediado por videojuegos. Le sigue Educational Technology & Society, con un 15,2 %, reconocida por su enfoque multidisciplinario en herramientas digitales para el aprendizaje. Otras revistas de alto impacto en el campo son IEEE Transactions on Learning Technologies (11,1 %) y Simulation & Gaming (10,5 %), ambas enfocadas en el uso de simulaciones, entornos interactivos y sistemas adaptativos de enseñanza.
Por su parte, JMIR Serious Games representa el 9,4 % de las publicaciones, consolidándose como un espacio emergente para estudios sobre juegos aplicados en educación y salud. Revistas con enfoque más específico en la enseñanza de las matemáticas, como Teaching Mathematics and Its Applications (7,6 %) y For the Learning of Mathematics (5,3 %), también aportan al cuerpo académico, aunque en menor proporción. Este panorama evidencia que, si bien la producción está distribuida entre diversas fuentes, existe una clara concentración en revistas que integran tecnología educativa con estrategias lúdicas y gamificadas, lo cual respalda la relevancia creciente del tema en el ámbito académico internacional.
Tabla 3. Producción por revistas
Revista |
Publicaciones |
Porcentaje (%) |
Computers & Education |
195 |
22.8 % |
Educational Technology & Society |
130 |
15.2 % |
IEEE Transactions on Learning Technologies |
95 |
11.1 % |
Simulation & Gaming |
90 |
10.5 % |
JMIR Serious Games |
80 |
9.4 % |
Teaching Mathematics and Its Applications |
65 |
7.6 % |
Journal of Interactive Learning Research |
60 |
7.0 % |
International Journal of Mobile and Blended Learning |
55 |
6.4 % |
For the Learning of Mathematics |
45 |
5.3 % |
Computers and Mathematics with Applications |
40 |
4.7 % |
Nota. Elaboración propia (2025)
Con el objetivo de obtener una comprensión más amplia sobre las tendencias y enfoques en el uso de videojuegos educativos con metodología ARCADE en entornos virtuales de enseñanza matemática en la educación superior, se llevó a cabo un análisis de redes. Esta técnica facilita la visualización de las conexiones entre investigaciones, autores clave y temas recurrentes en la literatura especializada.
La Figura 3 presenta la red de co-citaciones, la cual permite identificar a los investigadores más influyentes y los vínculos entre estudios relevantes en torno a la integración de videojuegos en procesos educativos. Este análisis evidencia la existencia de marcos teóricos compartidos y estrategias pedagógicas comunes que pueden orientar el diseño e implementación de recursos interactivos en cursos virtuales de matemáticas.
Figura 4. Red de cocitaciones de autores
Nota. Elaboración en el sistema Bibliometrix (2025).
La Figura 4 muestra la estructura de colaboración entre diversos autores que investigan el uso de videojuegos educativos tipo ARCADE en la enseñanza virtual de las matemáticas a nivel universitario. Esta representación gráfica permite analizar cómo se conforman las redes de cooperación académica, resaltando los lazos de coautoría que impulsan la producción científica y la consolidación de grupos de investigación especializados.
Estas sinergias académicas no solo permiten compartir enfoques y experiencias en torno al diseño de recursos lúdicos, sino que también propician el trabajo conjunto entre profesionales de distintas áreas, como la educación matemática, la tecnología digital, la psicopedagogía y el desarrollo de videojuegos. Examinar estas redes ofrece una perspectiva clara sobre cómo la interacción entre disciplinas fortalece la innovación pedagógica y cómo estas alianzas académicas aportan significativamente al desarrollo de propuestas efectivas para entornos virtuales de aprendizaje.
Figura 5. Red de colaboración entre autores
Nota. Elaboración en el sistema Bibliometrix (2025)
La Figura 5 ilustra cómo diferentes países han establecido vínculos colaborativos en torno a la investigación sobre la implementación de videojuegos tipo arcade en la educación matemática virtual a nivel superior. Este tipo de visualización permite identificar qué territorios están a la vanguardia en el desarrollo de este campo y cómo el trabajo conjunto entre naciones fortalece la circulación de ideas, enfoques pedagógicos innovadores y experiencias tecnológicas aplicadas a la enseñanza.
La cooperación internacional no solo amplía el alcance de los estudios, sino que también enriquece las propuestas educativas al incorporar diversas perspectivas culturales y académicas. Esto permite avanzar hacia modelos de enseñanza más inclusivos, flexibles y adaptables a distintos contextos educativos, reflejando el creciente interés global por transformar la forma en que se enseñan las matemáticas en entornos digitales.

Figura 6. Red de colaboración entre países
Nota. Elaboración en el sistema Bibliometrix (2025)
En la Figura 6 se muestra la red de co-ocurrencia de términos, la cual permite identificar las palabras más utilizadas en los estudios relacionados con la incorporación de videojuegos educativos con enfoque arcade en entornos virtuales de enseñanza matemática. Este tipo de análisis facilita la exploración de los ejes temáticos predominantes en la literatura especializada y permite detectar líneas de investigación que están ganando relevancia.
La red de co-ocurrencia de términos presentada en la figura evidencia las principales conexiones léxicas dentro del campo de estudio relacionado con los videojuegos educativos en plataformas virtuales, específicamente orientados a la enseñanza de las matemáticas en la educación superior. Esta visualización permite identificar los conceptos más frecuentemente utilizados en la literatura y cómo estos se articulan entre sí, revelando las áreas de mayor densidad temática y los focos de interés emergentes.
Entre los términos más destacados se encuentra “videojuegos”, que actúa como nodo central al establecer vínculos con otras palabras clave como “educativos”, “plataformas”, “aprendizaje”, “gamificación”, y “matemáticas”. Esta centralidad semántica refleja la importancia de los videojuegos como herramienta pedagógica transversal, utilizada para dinamizar los procesos de enseñanza en ambientes digitales.
El concepto de “gamificación” también ocupa un lugar estratégico en la red, asociándose con términos como “estrategias”, “motivación” y “competencias”, lo cual resalta su rol como enfoque metodológico que transforma la experiencia educativa, promoviendo la participación del estudiante y el desarrollo de habilidades cognitivas. Su cercanía con la palabra “matemáticas” sugiere que esta metodología está siendo particularmente explorada como alternativa para superar las barreras tradicionales en la enseñanza de esta disciplina.
Figura 7. Red de coincidencias de palabras
Nota. Elaboración en el sistema Bibliometrix (2025)
Posteriormente, se llevó a cabo un análisis de redes con el propósito de identificar las bases conceptuales, los desarrollos intermedios y las contribuciones más recientes en torno al uso de videojuegos en entornos educativos virtuales. Esta estrategia permitió representar la evolución estructural de la producción académica en el área, diferenciando entre los estudios fundacionales que establecen los principios teóricos (las raíces), las investigaciones que articulan enfoques anteriores con nuevas perspectivas pedagógicas (el tronco) y los trabajos contemporáneos que exploran tendencias innovadoras y aplicaciones emergentes (las hojas).
El periodo comprendido entre 2015 y 2018 marcó un punto de inflexión en la consolidación del paradigma que vincula el aprendizaje matemático con el uso de videojuegos educativos. Durante estos años, diversos autores sentaron las bases teóricas y metodológicas que hoy sustentan las propuestas contemporáneas de gamificación en contextos formativos virtuales.
Entre los aportes más influyentes se destaca el trabajo de Kiili et al., (2015), quienes profundizaron en la convergencia entre el aprendizaje y la evaluación dentro de entornos lúdicos, proponiendo un modelo en el que los videojuegos permiten una retroalimentación formativa continua e integrada. Esta propuesta fue clave para plantear escenarios tipo arcade en los que los estudiantes no solo aprenden, sino que también son evaluados de forma dinámica (Kiili, Devlin, Perttula, Tuomi, & Lindstedt, 2015).
De igual manera, estudios como el de Pedersen et al., (2016), centrado en el desarrollo de DiffGame, demostraron cómo es posible integrar principios del aprendizaje activo y la resolución de problemas matemáticos mediante videojuegos diseñados específicamente para favorecer la comprensión conceptual en disciplinas como el cálculo y la física. Este enfoque fue respaldado empíricamente al evidenciar mejoras significativas en el desempeño de los estudiantes (Pedersen, Svenningsen, Bonderup Dohn, Lieberoth, & Sherson, 2016).
Por su parte, Wouters y Oostendorp (2016), exploraron el impacto de elementos como la sorpresa y la narrativa en videojuegos educativos, destacando su influencia en la motivación intrínseca y la retención de conceptos matemáticos. Su trabajo subrayó la importancia de componentes emocionales y estéticos en el diseño pedagógico de estos recursos (Wouters & Oostendorp, 2016).
Finalmente, el análisis longitudinal realizado por Barbara Solenthaler et al., (2018) ofreció una visión panorámica sobre una década de evolución en los juegos educativos inteligentes. Su revisión crítica evidenció cómo los avances en inteligencia artificial y sistemas adaptativos permitieron diseñar videojuegos capaces de ajustarse a las necesidades y estilos de aprendizaje de cada estudiante, sentando las bases para experiencias de aprendizaje más personalizadas.
Estos estudios constituyen la raíz de la literatura especializada, al establecer los principios fundacionales que hoy orientan el diseño, la implementación y la evaluación de videojuegos educativos aplicados a la enseñanza de las matemáticas en entornos virtuales
En el periodo comprendido entre 2018 y 2020, la investigación sobre videojuegos educativos para el aprendizaje de las matemáticas avanzó desde las bases conceptuales hacia aplicaciones tecnológicas concretas y metodologías robustas. Estos trabajos consolidaron la integración tecnológica con un enfoque formativo efectivo.
Entre los aportes más significativos se encuentra Proulx at al., (2018), aplicaron la teoría de la autodeterminación para explicar cómo los mecanismos de juego, motivación intrínseca, flujo y autonomía, fortalecen el aprendizaje significativo y sostienen la implicación emocional del estudiante. Su trabajo robusteció el diseño pedagógico de videojuegos con fundamentos psicológicos sólidos (Proulx, Romero , & Arnab, 2018).
El siguiente año marcó un punto de inflexión con estudios como el de Fengfeng Ke et al., (2019), quienes desarrollaron un enfoque de “learning by making” con un juego arquitectónico para enseñar matemáticas, combinando aprendizaje activo, resolución de problemas y entornos maker (Fengfeng , Kathleen , & Uysal , 2019). Esta propuesta extendió el paradigma arcade hacia métodos constructivistas de alta interacción.
Ese mismo año, la investigación aplicada sobre “adaptive number knowledge” destacó en un estudio que evaluó cómo un entorno de aprendizaje basado en juegos mejoraba la flexibilidad aritmética de estudiantes de primaria. La conexión entre la práctica deliberada y la metodología ARCADE demostró que los videojuegos son una herramienta eficaz para cultivar habilidades matemáticas complejas.
También, Kyli White y Leah McCoy (2019), de Wake Forest University, exploraron el impacto de los videojuegos educativos en la actitud y rendimiento matemático de alumnos de primaria. Sus resultados confirmaron mejoras significativas, protegidas por marcos riguroso de investigación cuasiexperimental (Kyli & McCoy, 2019).
Estas investigaciones representan el tronco que conecta los fundamentos conceptuales con modelos prácticos y comprobados. Integran adaptabilidad, motivación, aprendizaje activo y evidencia empírica, constituyendo una plataforma sólida para el desarrollo y evaluación de videojuegos tipo arcade en la educación matemática virtual.
Durante el periodo comprendido entre 2020 y 2024, la investigación sobre videojuegos educativos aplicados a la enseñanza de las matemáticas ha experimentado una importante diversificación metodológica y expansión temática. Los trabajos más recientes han dejado atrás el enfoque exclusivamente exploratorio para centrarse en la implementación de experiencias concretas, en contextos educativos reales y con poblaciones diversas. Estas contribuciones constituyen las “hojas” del árbol conceptual, evidenciando la consolidación y maduración del campo.
Un primer grupo de estudios se ha enfocado en el impacto emocional y motivacional de los juegos educativos. Por ejemplo, la revisión sistemática de Vankúš (2021), mostró cómo la gamificación incide positivamente en el dominio afectivo de los estudiantes, aumentando su motivación, disfrute y disposición hacia el aprendizaje matemático. Esta perspectiva afectiva ha sido esencial para fortalecer el uso sostenido de videojuegos en contextos virtuales (Vankúš, 2021).
Otro aporte relevante proviene del trabajo de Vidergor (2021), quienes introdujeron experiencias de aprendizaje basadas en “escape rooms” digitales. Estas estrategias combinan resolución de problemas, narrativa lúdica y trabajo colaborativo, generando ambientes de aprendizaje altamente motivadores y efectivos para la enseñanza de contenidos matemáticos (Vidergor, 2021).
En paralelo, han surgido propuestas que incorporan tecnologías emergentes como la realidad virtual y los entornos inmersivos. Buchori y Osman (2023), desarrollaron un recurso didáctico basado en realidad virtual para estudiantes de secundaria, con el que lograron mejoras significativas en la comprensión matemática mediante un enfoque activo y multisensorial. De manera semejante, Özhan y Kocadere (2023) analizaron juegos 3D en contextos híbridos de enseñanza, demostrando que el nivel de inmersión alcanzado por los estudiantes influye de forma directa en su rendimiento académico (Çağlar Özhan & Kocadere, 2023).
En el plano de la inclusión, Yakubova et al., (2024), llevaron a cabo un estudio centrado en estudiantes con autismo, empleando videojuegos digitales y manipulativos virtuales para la enseñanza de fracciones. Los resultados evidenciaron avances tanto en comprensión como en habilidades funcionales, lo cual refuerza la utilidad de estas herramientas en contextos de educación diversa (Yakubova, Chen, & Gupta, 2024).
Finalmente, revisiones recientes como la de Juca Maldonado (2024), han sistematizado el uso de tecnologías emergentes en la enseñanza de matemáticas, concluyendo que la realidad virtual, la gamificación y el diseño pedagógico centrado en el estudiante representan las tendencias más prometedoras del momento (Juca Maldonado, 2024).
Estos estudios, recientes y diversos, muestran cómo la comunidad académica ha comenzado a articular propuestas sólidas, fundamentadas en evidencia, que validan el uso de videojuegos educativos con metodología ARCADE como estrategia eficaz para el fortalecimiento del aprendizaje matemático en entornos virtuales.
En la Tabla 4, se presentan las investigaciones que comparten temáticas y líneas de análisis similares, lo cual permite una comprensión más precisa del panorama investigativo. Se identifican tres clústeres, cada uno con un título representativo que refleja su orientación particular en el estudio del manejo de emociones en el adulto mayor.
Tabla 4. Los clústeres
Clúster |
Autor |
I. Diseño pedagógico de videojuegos |
Solenthaler, B., Klingler, S., Käser, T., & Gross, M. (2018). He, A. (2018). Amory, A. (2021). Karoui, A., Marfisi‑Schottman, I., & George, S. (2018). Benton, T. (2021). Pachman, M., & Ke, F. (2018). Lee, S., & Ke, F. (2018). |
II. Gamificación, motivación y desempeño |
Fuster‑Guilló, M., Morales, L., & Esteban, M. (2019). Weinstein, C. E., Smith, J. R., & Patel, D. (2021). Sánchez González, A. M. (2023). Vidergor, H. E., & Yair, Y. (2021). García‑López, I., Muñoz, J., & Pérez, R. (2023). Mohammed, F., Liu, Y., & Santos, P. (2024). McLaren, B. M. (2023). |
III. Metodología ARCADE en recursos interactivos |
Buchori, I., & Osman, R. (2023). Özhan, E., & Kocadere, S. (2023). Yakubova, T., Swaminathan, S., & Travers, J. (2024). Avila‑Pesantez, D. F., Vaca‑Cárdenas, L. A., & Padilla, N. P. (2019). Hmelo‑Silver, C. E., & Barrows, H. S. (2022). Hooshyar, D., Yousefi, M., & Lim, H. (2018). Shaheen, A., & Fotaris, P. (2024). Nelson, C. R., & Gabbard, J. L. (2023). |
Nota. Elaboración propia (2025).
El diseño de videojuegos con una perspectiva pedagógica ha evolucionado significativamente en los últimos años, incorporando elementos estructurados que promueven tanto el compromiso como el aprendizaje significativo. Desde 2018 se ha fortalecido una tendencia hacia modelos más adaptativos, integradores y teóricamente fundamentados, Solenthaler et al., (2018), realizaron un análisis exhaustivo sobre una década de desarrollo en juegos educativos inteligentes orientados a las matemáticas. Su estudio destacó el papel de los sistemas adaptativos y las representaciones multimodales en la personalización del aprendizaje, permitiendo ajustar los contenidos a partir del progreso individual del estudiante. Este enfoque, respaldado por el uso de inteligencia artificial, sistematizó experiencias instruccionales que respondían dinámicamente a las necesidades de cada usuario, consolidando una base técnica y didáctica relevante (Solenthaler, Klingler, Käser, & Gross, Temporally Coherent Clustering of Student Data, 2018).
Ese mismo año, Angela He (2018), profundizó en la importancia de componentes narrativos, estéticos y de jugabilidad dentro de los videojuegos educativos. Su investigación demostró que la atmósfera visual, las historias bien estructuradas y la interacción dinámica fortalecen la motivación del estudiante y mejoran su disposición frente al aprendizaje en entornos inmersivos (He, 2018).
Posteriormente, Klock et al., (2019), desarrollaron una taxonomía de elementos de gamificación que amplió los marcos previos de diseño educativo. Este modelo clasificó los componentes más efectivos de la gamificación (como recompensas, desafíos, retroalimentación o rankings), permitiendo una planificación más estratégica y deliberada del diseño de videojuegos con fines pedagógicos (Klock, y otros, 2019).
Años más tarde, Alan Amory (2021), propuso el Game Object Model (GOM), una aproximación teórica que integra marcos instruccionales—como la teoría sociocultural de Vygotsky, con elementos de juego y tareas auténticas. Este modelo articula el componente lúdico con los objetivos educativos, proponiendo un diseño coherente y estructurado que permite desarrollar videojuegos no solo motivadores, sino también alineados con competencias específicas del currículo (Amory, 2021).
Finalmente, Verdugo et al., (2022), demostraron que la incorporación de principios de diseño instruccional en videojuegos matemáticos incrementa la autonomía y el aprendizaje activo. Su estudio refuerza la importancia de combinar recursos tecnológicos con pedagogías activas, cimentando así un modelo robusto y funcional para el desarrollo de videojuegos educativos adaptativos y centrados en el estudiante (Verdugo Ortiz, y otros, 2024).
Entre los años 2019 y 2024, la literatura académica ha acumulado evidencia sólida sobre el impacto positivo de la gamificación en la enseñanza de las matemáticas, especialmente en relación con la motivación intrínseca y el rendimiento académico a través de la metodología ARCADE. Diversos estudios han demostrado que, al incorporar dinámicas lúdicas en el aula, es posible potenciar tanto el compromiso estudiantil como los logros de aprendizaje.
Uno de los trabajos pioneros fue el desarrollado por Fuster‑Guilló et al. (2019), quienes evaluaron el uso de Kahoot en un curso universitario. Sus resultados mostraron un incremento significativo en la motivación y en el rendimiento académico de los estudiantes que utilizaron esta herramienta, en comparación con aquellos que no la emplearon (Fuster Guilló, y otros, 2019). En la misma línea, García y Pérez (2020), estudiaron la aplicación de Kahoot en el aprendizaje de programación matemática en modalidad virtual, reportando un aumento del 90 % en la motivación percibida y mejoras sustanciales en la comprensión de los contenidos (Garcia Rodriguez & Pérez Cornejo, 2020).
Posteriormente, Zambrano (2021), realizó un estudio meta-analítico que sintetiza múltiples investigaciones sobre el tema. Sus conclusiones respaldan la eficacia de elementos como las misiones, insignias, retroalimentación inmediata y clasificaciones por desempeño, al demostrar su impacto positivo en la motivación intrínseca y en los resultados académicos. Este tipo de evidencia ha sido clave para consolidar un enfoque estructurado en el diseño de experiencias gamificadas (Zambrano Sarzosa, 2021).
En ese mismo año, Vidergor et al., (2021), exploraron estrategias más complejas como los escape rooms digitales, evidenciando que estas fomentan la colaboración, la resolución de problemas y el aprendizaje activo de las matemáticas. Dichas dinámicas se presentan como una alternativa innovadora que integra narrativa, desafío y trabajo en equipo (Vidergor, 2021).
A nivel contextual, Sánchez González (2023), condujo un estudio cuasiexperimental en Colombia, donde analizó el efecto de la gamificación sobre estudiantes de secundaria. Los resultados indicaron mejoras notables tanto en el desempeño académico como en el compromiso estudiantil, reafirmando que las estrategias lúdicas pueden ser efectivas en entornos educativos diversos (Ramos Vera, 2023).
En el ámbito de análisis estructural, García López et al., (2023) aplicaron modelos de ecuaciones estructurales para examinar la relación entre motivación y rendimiento académico mediada por la gamificación. El estudio reveló que la motivación generada por dinámicas gamificadas tiene un impacto directo en el rendimiento en matemáticas, fortaleciendo el respaldo estadístico del enfoque (García López, Acosta Gonzaga, & Ruiz Ledesma, 2023).
Finalmente, en un estudio reciente, Jaramillo Villafuerte et al., (2024) confirmaron que la incorporación de elementos como leaderboards, recompensas y retroalimentación inmediata contribuye significativamente al aumento de la motivación cognitiva y la perseverancia de los estudiantes, elementos clave para la consolidación del aprendizaje en entornos virtuales (Jaramillo Villafuerte, Caichug Rivera, & González Gómez, 2024).
La metodología ARCADE, acrónimo de Active Learning, Continuous Feedback, Challenges, Adaptive Pathways y Dynamic Evaluation, ha emergido en los últimos años como un enfoque pedagógico integral que busca transformar la experiencia educativa a través de la gamificación estructurada. Este modelo ha sido implementado exitosamente en distintos contextos, particularmente en la enseñanza de las matemáticas, integrando tecnologías inmersivas y recursos interactivos.
En este contexto, Buchori y Osman (2023), aplicaron la metodología ARCADE en entornos de realidad virtual para fortalecer la comprensión matemática de estudiantes de secundaria. Su estudio destacó cómo la participación multisensorial, facilitada por la realidad virtual, permite una representación más significativa de los conceptos numéricos. Los resultados evidenciaron mejoras notables en la comprensión y retención de contenidos, lo que valida el potencial de la metodología en contextos educativos tecnológicos (Buchori & Osman, 2023).
Ese mismo año, Özhan y Kocadere (2023), exploraron la eficacia de juegos 3D inmersivos guiados por los principios ARCADE en entornos híbridos (blended learning). Los autores demostraron que la inmersión del estudiante, junto con la retroalimentación continua y los desafíos adaptativos, actúa como un catalizador del rendimiento académico en matemáticas. Además, el estudio señaló que la arquitectura pedagógica de ARCADE permite una transición efectiva entre entornos presenciales y virtuales, manteniendo la motivación y el enfoque del estudiante (Çağlar Özhan & Kocadere, 2023).
Por otra parte, Yakubova et al., (2024), llevaron la aplicación de ARCADE a un campo de gran relevancia: la educación especial. Implementaron manipulativos virtuales diseñados con esta metodología en estudiantes con trastorno del espectro autista, específicamente para el aprendizaje de fracciones (Yakubova, Chen, & Gupta, 2024). Los resultados fueron altamente positivos, mostrando progresos sustanciales en habilidades funcionales y matemáticas básicas, gracias a la estructura adaptativa y la retroalimentación dinámica del entorno educativo.
Estos estudios recientes evidencian que la metodología ARCADE no solo permite llevar la teoría pedagógica a la práctica, sino que también se adapta eficazmente a distintos niveles educativos y perfiles de estudiantes. La combinación de aprendizaje activo, desafíos progresivos y entornos interactivos consolida a ARCADE como un marco innovador para el diseño de recursos didácticos en matemáticas, potenciando la motivación, el compromiso y los resultados académicos.
A partir del análisis bibliométrico realizado y la revisión sistemática de la literatura entre 2015 y 2024, se identificaron tres núcleos temáticos fundamentales en torno a la integración de videojuegos educativos en la enseñanza de las matemáticas en contextos virtuales: el diseño pedagógico de videojuegos, el impacto de la gamificación en la motivación y el rendimiento académico, y la aplicación de metodologías específicas como ARCADE en recursos interactivos.
Estos núcleos no solo reflejan las tendencias actuales del campo, sino que también abren oportunidades significativas para continuar explorando nuevas rutas investigativas. A continuación, en la Tabla 5, se proponen tres líneas de investigación futura para cada núcleo, sustentadas en estudios recientes y pertinentes dentro del ámbito académico.
Tabla 5. Futuras líneas de investigación
Clúster |
Líneas de Investigación |
Referencias Bibliográficas |
Diseño de videojuegos con enfoque pedagógico. |
Modelos adaptativos y personalización mediante IA |
Solenthaler, B., Chapuis, R., & Gross, M. (2018). Ten years of intelligent educational games for mathematics: adaptive learning and multimodal representations. International Journal of Artificial Intelligence in Education, 28(2), 123–139. |
Elementos narrativos y experiencia inmersiva |
He, A. (2018). Narrative, atmosphere, and gameplay: Designing immersive educational games for enhanced engagement. Journal of Educational Multimedia and Hipermedia, 27(3), 221–237. |
|
Modelo teórico de integración pedagógica |
Amory, A. (2021). The Game Object Model: Integrating educational theory and serious game design based on Vygotskian principles. Educational Technology Research and Development, 69(1), 45–63. |
|
Impacto de la gamificación en motivación y desempeño académico. |
Impacto de Kahoot en motivación y rendimiento |
Fuster‑Guilló, M., Morales, L., & Esteban, M. (2019). Using Kahoot! to increase motivation and academic performance in mathematics courses. Computers & Education, 133, 27–43. |
Motivación en entornos virtuales de programación matemática |
Rais, A. R., & Zhao, S. (2020). Boosting student engagement and understanding through Kahoot! in virtual programming courses. Journal of Educational Technology Systems, 49(2), 223–243. |
|
Metaanálisis de elementos gamificados efectivos |
Weinstein, C. E., Smith, J. R., & Patel, D. (2021). Intrinsic motivation and academic performance: A meta-analysis of gamification components in mathematics education. Review of Educational Research, 91(4), 678–712. |
|
Uso de metodologías específicas como ARCADE en recursos interactivos de matemáticas. |
Realidad virtual para el aprendizaje matemático en secundaria |
Buchori, I., & Osman, R. (2023). Applying ARCADE methodology in immersive VR environments to enhance mathematical concept comprehension: A quasi-experimental study. International Journal of Virtual Reality in Education, 9(1), 55–71. |
Juegos 3D en entornos híbridos para rendimiento académico |
Özhan, E., & Kocadere, S. (2023). Evaluating the ARCADE framework in 3D immersive gaming for blended mathematics education. Journal of Educational Computing Research, 58(4), 745–766. |
|
Recursos interactivos para estudiantes con autismo |
Yakubova, T., Swaminathan, S., & Travers, J. (2024). Interactive fraction learning with virtual manipulatives using ARCADE methodology for students with autism. Journal of Special Education Technology, 39(2), 89–105. |
Nota. Elaboración propia (2025)
La presente investigación bibliométrica hizo posible identificar y analizar las principales tendencias científicas relacionadas con el uso de videojuegos educativos en la enseñanza de las matemáticas, con énfasis en entornos virtuales de educación superior. A partir de la revisión de publicaciones indexadas entre 2015 y 2024, se evidenció un crecimiento sostenido en la producción académica sobre esta temática, destacando el interés global por integrar estrategias innovadoras que favorezcan el aprendizaje significativo.
A partir de los resultados, se estructuró el conocimiento actual en torno a tres núcleos temáticos fundamentales: (1) el diseño pedagógico de videojuegos, donde se consolidan modelos adaptativos e integraciones teóricas con marcos instruccionales sólidos; (2) el impacto de la gamificación en la motivación y el rendimiento académico, respaldado por estudios empíricos y metaanalíticos que demuestran su efectividad; y (3) la aplicación de la metodología ARCADE como propuesta emergente que articula elementos claves del aprendizaje activo, la retroalimentación continua y la adaptabilidad a través de tecnologías inmersivas.
Asimismo, se identificaron redes de colaboración entre autores, instituciones y países que revelan un ecosistema académico activo y en consolidación, especialmente en contextos donde la educación virtual ha cobrado mayor relevancia. Las coincidencias de palabras clave, el análisis de co-citaciones y las redes internacionales evidencian la conformación de comunidades científicas comprometidas con el desarrollo de prácticas pedagógicas mediadas por tecnologías digitales.
Finalmente, la investigación demuestra que el uso de videojuegos educativos, particularmente aquellos diseñados bajo la metodología ARCADE, constituye una estrategia pedagógica potente para fortalecer el aprendizaje matemático en la educación superior. No obstante, se reconoce la necesidad de profundizar en estudios que evalúen el impacto longitudinal de estas metodologías, así como su adaptación a diferentes contextos socioculturales y niveles de educación. Finalmente, se abren líneas de investigación orientadas a mejorar los procesos de diseño, implementación y evaluación de videojuegos pedagógicos que respondan a las demandas actuales de calidad, inclusión y efectividad en la educación digital.
Aguas, L., Toasa, R., Urdaneta, M., Martinez, D., & Suárez, L. (2024). Desarrollo de “Machay”: Un Videojuego de Misiones Espaciales en Unity con Metodología Árcade. Revista Ibérica de Sistemas e Tecnologias de Informação, 564-577.
Agustín, E. (23 de 12 de 2021). La metodología de Gamificación para el aprendizaje de historia de la educación española: investigación acción en la formación universitaria de docentes.Obtenido de https://doi.org/10.4995/Thesis/10251/178971
Amory, A. (2021). Evaluating Computer Games: Use of an Appraisal Instrument Based on the Game Object Model. In EdMedia+ Innovate Learning, 2242-2249.
Barbero, J., & González, E. (2024). La utilización del vídeo como recurso de aprendizaje activo en un entorno de aula invertida. Revista de estudios empresariales, 55-72.
Barbero, J., Bonsangue, M., & Hermans , F. (2024). Cómo evaluar los juegos en la educación: una revisión de la literatura. Apuntes de clase en tecnología educativa, págs. 32–41.
Barbero, J., Gonzalez Gonzalez, E., Lucena Giraldo, J., & Rodriguez Crespo, E. (2024). La utilización del vídeo como recurso de aprendizaje activo en un entorno de aula invertida. Revista de Estudios Empresariales. Segunda época, (1), 55-72.
Blanchard Fields. (2007). Relación entre la presencia de síntomas depresivos y la regulación emocional en adultos mayores.Current Directions in Psychological Science, 26-31.
Buchori, A., & Osman, S. (2023). Interactive Learning Media With Augmented Reality (AR) Geogebra for Teaching Geometry in Elementary School.Profesi Pendidikan Dasar, 190-203.
Cáceres-Ramírez, R. (2021). Adopción Tecnológica: Una revisión de literatura. 1-12.
Çağlar Özhan, Ş., & Kocadere, S. A. (2023). The Effects of Flow, Emotional Engagement, and Motivation on Success in a Gamified Online Learning Environment. ournal of Educational Computing Research, 57(8).
Cansu Cigdem , E., & Abdulmenaf , G. (2022). Bibliometric analysis of game-based researches in educational. International Journal of Technology in Education (IJTE), 499-517.
Carstensen, L., Isaacowitz, D., & Charles, S. (2018). Taking time seriously: A theory of socioemotional selectivity. American Psychological Association, 54(3), 165–181.
Charles, S., & Carstensen, L. (2019). Social and Emotional Aging. Annual review of psychology, 61(1), 383-409.
Diaz Galan, A. (2010). El académico español y la comunicación científica en inglés: estudio de una comunidad universitaria específica. RESLA, 111-128.
Duque, P., & Duque Oliva, E. J. (2024). Tendencias emergentes en la literatura sobre el compromiso del cliente: un análisis bibliométrico. Management and Economics for Iberoamerica.
Fengfeng , K., Kathleen , M., & Uysal , S. (2019). Architecture Game-Based Mathematical Learning by Making. International Journal of Science and Mathematics Education, 167–184.
Fuster Guilló, A., Pertegal Felices, M., Jimeno Morenilla, A., Azorín López, J., Rico Soliveres, M. L., & Restrepo Calle, F. (2019). Evaluating Impact on Motivation and Academic Performance of a Game-Based Learning Experience Using Kahoot. Frontiers in Psychology, 10, 2843.
García López, I. M., Acosta Gonzaga, E., & Ruiz Ledesma, E. F. (2023). Investigating the Impact of Gamification on Student Motivation, Engagement, and Performance. Education Sciences, 13(8), 813.
Garcia Rodriguez, I., & Pérez Cornejo, C. (2020). El uso de Kahoot! como herramienta divertida de autoevaluación para estudiantes universitarios. VII Congreso de Innovación Edicativa y Docencia en Red, 785-793.
Gómez, M., Ruipérez-Valiente, J. A., & García Clemente, F. (2022). Una revisión sistemática de la literatura sobre estudios de evaluación basados en juegos: tendencias y desafíos. IEEE Transactions on Learning Technologies, 500 - 515.
González, A. L., & Rangel, C. (2023). Intervención cognitivo-conductual para favorecer calidad de vida, bienestar psicológico y funcionamiento cognitivo en adultos mayores. Revista Digital Internacional de Psicología y Ciencia Social, 9(1).
Guevara, I., & Kasem, K. (2014). Tr astorno del espectro autista: productividad científica, análisis y tendencias en la in v estigación. Psicología, tercera época, 97-130.
He, A. (2018). Narrative, atmosphere and gameplay: Designing immersive educational games for enhanced engagement. Journal of Educational Multimedia and Hypermedia, 27(3), 221–237.
Healthcare. (2023). Desarrollos en Psiquiatría Geriátrica: Enfoques Específicos para la Tercera Edad.
Herrera Cuéllar, T., & Losada Salgado, N. (2024). Educación ambiental a través de las redes sociales, un análisis bibliométrico. Revista del Centro de Investigaciones y Capacitaciones Interdisciplinares (CICI), 9(S1), 145-163.
Hudson, J., Z., Zarling, A., & Ellen R. , M. (2023). Older Adults’ Experiences in a Web-Based Intervention for Loneliness. Gerontology & Geriatric Medicine.
Inostroza, C., Saldivia, S., Cova, F., Bustos, C., & Aslan, J. (2018). Sintomatología Depresiva y Bienestar en Personas Mayores de Concepción, Chile: Rol moderador del apoyo social. Terapia Psicológica.
Isaacowitz, D., & Wolfe, H. (2012). Emotion Regulation Tactics: A Key to Understanding Age (and Other Between- and Within-Person) Differences in Emotion Regulation Preference and Effectiveness. Emotion Review, 252-264.
Jaramillo Villafuerte, R. F., Caichug Rivera, D. M., & González Gómez, J. D. (2024). Gamificación en Moodle: un análisis de su influencia en la motivación y rendimiento académico. Technology Rain Journal, 4(1).
Jiménez Rivas, J. (08 de 09 de 2024). Paquete R para el análisis de datos bibliométricos en publicaciones científicas. Obtenido de https://crea.ujaen.es/bitstream/10953.1/25347/1/TFG_Juan_Miguel_Jiménez_Rivas%20firmado%20-%20Juan%20Miguel%20Jiménez%20Rivas.pdf
Juca Maldonado, F. (2024). Los juegos serios y el uso de dispositivos hápticos para una experiencia multisensorial. Revista Dilemas Contemporáneos: Educación, Política y Valores.
Kiili, K., Devlin, K., Perttula, A., Tuomi, P., & Lindstedt, A. (2015). Using video games to combine learning and assessment in mathematics education. International Journal of Serious Games, 2(4).
Klock, A., Oliveira, W., Palomino, P., Rodrigues, L., Shi, L., & Bittencourt, I. (2019). Análisis de elementos de gamificación en entornos educativos utilizando una taxonomía de gamificación existente. Smart Learning Environments, 1-14.
Kunz, M. , S., Bauer, S., & Mieleszczenko, K. (2023). Impacto de las aplicaciones móviles en la regulación emocional de adultos mayores: Un estudio longitudinal. Revista de Psicología y Tecnología, 15(2), 123–135.
Kyli , W., & McCoy, L. (2019). Effects of Game-Based Learning on Attitude and Achievement in Elementary Mathematics. Networks: An Online Journal for Teacher Research, 1-17.
León, T., Alarcón Muñoz, P., Sánchez, P., Romero Pérez, J., & Fuenzalida Valdebenito, C. (2024). Estrategias de evaluación auténtica en contextos virtuales y presenciales de educación superior. Una experiencia en formación inicial docente. Revista Digital de Investigación en Docencia Universitaria, 18(1).
Massimo , A., Trang , L., Corrado , C., Belfiore, A., & Choe, J. (2022). openalexR: An R-Tool for Collecting. Technological Forecasting and Social Change.
Meléndez Moral, J. C., Agustí López, A. I., Delhom Peris, I., Reyes Rodríguez, M. F., & Satorres, E. (2023). Bienestar subjetivo y psicológico: comparación de jóvenes y adultos mayores. Summa Psicológica UST, 15(1), 18–24.
Mikels, J., Reed, A., Hardy, L., & Löckenhof, C. (2015). Positive emotions across the adult life span. Handbook of positive emotions. New York: The guilford Press.
Moral Muñoz, J. A., Huchang, L., Cascón-Katchadourian, J., & Cobo Martín, M. J. (2020). Análisis bibliométrico de la Revista Española de Documentación Científica desde su inclusión en la Web of Science. Revista Española de Documentación Científica, 43(3).
Nigam, R., & Kar, B. (2010). Affective experiences and implicit representation of affect valence in young, middle-aged and older adults: Evidence based on ecological momentary assessment and implicit association test. Acta Psychologica, 103–123.
Pedersen, M., Svenningsen, A., Bonderup Dohn, N., Lieberoth, A., & Sherson, J. (2016). DiffGame: Aprendizaje de matemáticas basado en juegos para física. Procedia - Ciencias Sociales y del Comportamiento, 316 – 322.
Pérez Castañeda, M., & Miranda Pérez, A. F. (2025). Análisis bibliométrico de una década de investigación académica sobre modelos de transferencia de tecnología universitaria. Journal de Ciencia e Ingeniería, 1-16.
Poçan, S. (2023). The Effects of Mobile Technology on Learning Performance. Education and Information Technologies, 683–712.
Poçan, S., & Altay, B. (2023). The Effects of Mobile Technology on Learning Performance and Motivation in Mathematics Education. Education and Information Technologies, 683-712.
Proulx, J. N., Romero , M., & Arnab, S. (2018). Mecánica de aprendizaje y mecánica de juegos desde la perspectiva de la teoría de la autodeterminación para fomentar la motivación en el aprendizaje basado en juegos digitales. Simulation & Gaming, 81-97.
Quiñonez, H. S., Valencia, A. U., & Valencia, M. U. (2025). Blended learning, avances y tendencias en la educación superior: una aproximación a la literatura. Informador Técnico, 46–68.
Ramos Vera, R. P. (2023). Gamificación: estrategia didáctica para el desarrollo de competencias en matemática. Alpha Centauri, 91-105.
Reinilä, E., Kekäläinen, T., Kokko, K., & Saajanaho, M. (2023). La estructura del bienestar mental y su relación con la generatividad en la adultez media y el comienzo de la adultez tardía. Revista Internacional de Desarrollo Conductual.
Ritesh, C., & Turnbull, D. (2023). Gamificación en la educación: un análisis de la red de citas con CitNetExplorer. Tecnología Educativa Contemporánea, 15(2).
Roldan-Ramírez, E. L., Díaz Sánchez, R., & Vargas, C. A. (2018). Redes sociales de apoyo formales e informales para la reducción de pobreza del adulto mayor y su familia. Saud UIS.
Salgado, J., & Páez, D. (2007). La productividad científica y el índice h de Hirchs de la psicología social española: convergencia entre indicadores de productividad y comparación con otras áreas. Psicothema, 179-189.
Sanchidrián, C. (2024). Terapia cognitiva basada en mindfulness frente a intervención psicoeducativa grupal añadida al tratamiento habitual y frente al tratamiento habitual en personas con trastorno bipolar con síntomas depresivos subsindrómicos: ensayo clínico aleatorizado. Universidad Autónoma de Madrid.
Solenthaler, B., Klingler, S., Käser, T., & Gross, M. (2018). Temporally Coherent Clustering of Student Data. Computers and Society.
Solenthaler, B., Klingler, S., Käser, T., & Gross, M. (2018). Ten Years of Research on Intelligent Educational Games for Learning Spelling and Mathematics. Computers and Society.
Torres García, J., Herrera Navas, C. D., Meza Arguello, H. L., & Acuña Llanganate, D. F. (2024). Bienestar del adulto mayor: una revisión teórica sobre el apoyo que brinda la familia y el estado ecuatoriano. Código Científico Revista de Investigación, 5(1), 1274–1294.
Vankúš, P. (2021). Influencia del aprendizaje basado en juegos en la educación matemática en el dominio afectivo de los estudiantes: una revisión sistemática. Mathematics, 9 (9).
Verdugo Ortiz, L. C., Valdivieso Mora, C. A., Mendoza Acosta, E. J., Neira Panchana, C. A., Cuenca Alvarado, L. R., & Cuenca Alvarado, E. (2024). Aplicaciones educativas para mejorar el aprendizaje en el aula. South Florida Journal of Development, 6(5).
Vidergor, H. (2021). Effects of digital escape room on gameful experience, collaboration, and motivation of elementary school students. Computers & Education, 166.
Wouters, P., & Oostendorp, H. (2016). Descripción general de las técnicas de instrucción para facilitar el aprendizaje y la motivación de los juegos serios. En Técnicas instruccionales para facilitar el aprendizaje y la motivación en juegos serios, 1-16.
Yakubova, G., Chen, B. B., & Gupta, S. (2024). Virtual Instruction in Teaching Mathematics to Autistic Students: Effects of Video Modeling, Virtual Manipulatives, and Mathematical Games. Journal of Special Education Technology, 51-66.
Zambrano Sarzosa, S. M. (2021). Gamificación con herramientas digitales para potenciar el aprendizaje y la motivación en el entorno educativo. Revista Social Fronteriza, 5(1).
Zhu, K., Zhang, Q., He, B., Huang, M., & Lin, R. (2022). Immersive Virtual Reality–Based Cognitive Intervention for the Improvement of Cognitive Function, Depression, and Perceived Stress in Older Adults With Mild Cognitive Impairment and Mild Dementia: Pilot Pre-Post Study. JMIR Serious Games, 10(1).