
Revista científica, arbitrada e indizada, bajo la modalidad electrónica.
Recibido: 06/03/2023
Aceptado: 16/03/2023Integración del mercadeo sostenible en la gerencia universitaria: Un enfoque innovadory sostenible
Integration of sustainable marketing into university management: An innovative and sustainable approach.
Eric Enrique Espinosa Fernández
ericespinosaf@gmail.com
https://orcid.org/0000-0002-8522-1691
Universidad de Panamá
Maricarmen Soto-Ortigoza
https://orcid.org/0000-0003-2693-383X
Vice.investigacion@ucaribe.edu.pa
Universidad del Caribe
PanamáRESUMEN
Las Organizaciones universitarias hoy en día tienen tendencias hacia la gestión sostenible. En tal sentido, dicha acción está incubada desde el Mercadeo, de acuerdo con las inferencias documentales revisadas de la disciplina, fortalece la imagen corporativa en la educación superior. Por ello, el objetivo general fue integrar el mercadeo sostenible en la gerencia universitaria: Un enfoque innovador y sostenible, reforzando lo social, el cuidado del medio ambiente, la autogestión económica desde la ciencia. La metodología fue fundamentada en la complementariedad paradigmática, desarrollada en dos fases: Cuantitativa con tipo de investigación descriptiva-exploratoria, no experimental de campo y fase cualitativa con enfoque fenomenológico-hermenéutico que arrojó datos mixtos. La atención en transformar los procesos desde la directiva en la disciplina, exigencias globales hacia estrategias optimizadas, la generación de la experiencia inicial del sistema B en la universidad, fueron parte de los resultados relevantes. Se concluyó que para reforzar la representatividad universitaria, credibilidad, confianza y valor para la comunidad educativa, la investigación basada en la sostenibilidad mitiga impactos negativos en la Universidad y por ende en el país, que delimita esta investigación en Panamá. Aspectos conclusivos exponen lineamientos estratégicos para crear el sistema B, con rutas hacia un cambio cultural que beneficia a la comunidad universitaria, al crecimiento económico, y ecosistema de sostenibilidad.
Palabras clave: Mercadeo Sostenible, Sistema B, Comunidad universitaria, Ecosistema sostenible.ABSTRACT
Nowadays, university organizations tend to have a sustainable management approach. In this sense, this action is rooted in Marketing, according to the reviewed documentary inference of the discipline, strengthening the corporate image in higher education. Therefore, the general objective was to integrate sustainable marketing into university management: an innovative and sustainable approach, reinforcing social responsibility, environmental care, and economic self-management from Science. The methodology was based on paradigmatic complementarity, developed in two phases: a quantitative one with a descriptive-exploratory non-experimental field research type and a qualitative phase with a phenomenological-hermeneutical approach that produced mixed data. Attention was given to transforming processes from the directive to the discipline, global demands for optimized strategies, and generating the initial experience of the B system in the university, which were part of the relevant results. It was concluded that, to reinforce university representativeness, credibility, trust, and value for the educational community, research based on sustainability mitigates negative impacts on the university and, therefore, the country delimited by this research, Panama. Conclusive aspects expose strategic guidelines to create the B system, with routes towards a cultural change that benefits the university community, economic growth, and sustainability ecosystem.
Keywords: Sustainable Marketing, B System, University community, Sustainable ecosystem.INTRODUCCIÓN
El marco ideológico que se plantea para el tema de integrar el mercadeo sostenible en la gerencia universitaria se basa en la importancia de crear estrategias innovadoras y sostenibles que permitan el cuidado del medio ambiente, la responsabilidad social y la autogestión económica en el ámbito universitario. En este sentido, se considera fundamental que las organizaciones universitarias tengan en cuenta la necesidad de adaptarse a las tendencias actuales en materia de gestión sostenible, ya que esto no solo contribuye al bienestar del planeta, sino que también fortalece la imagen corporativa de las instituciones educativas.
Además, se destaca la relevancia de abordar este tema desde una perspectiva científica, fomentando la investigación en torno a la sostenibilidad y su impacto en la gestión universitaria. La integración del mercadeo sostenible en este ámbito se presenta como una oportunidad para generar cambios culturales y estratégicos en la forma en que las organizaciones universitarias abordan la gestión de sus recursos y su impacto en la sociedad.
En tal sentido, los esfuerzos para desarrollar el Mercadeo Sostenible incluyen una serie de estrategias y acciones destinadas a promover prácticas de marketing responsables desde el punto de vista ambiental y social, al mismo tiempo que se crea valor económico. Estas pueden incluir la implementación de prácticas sostenibles en todas las fases del proceso de marketing, la integración de valores y preocupaciones ambientales y sociales en la estrategia de marketing, y la colaboración con proveedores y otros actores relevantes para mejorar la sostenibilidad en toda la cadena de suministro. (Contreras, 2011).
En este sentido, son una alternativa de evolución a la conocida como marketing tradicional en primera instancia, y debe ser una corriente ampliamente difundida hoy en día en las organizaciones, desde la óptica global, desde el punto de vista de su enfoque y naturaleza, y de la sostenibilidad como problemática en lo que se refiere a recursos no renovables, la pérdida de la biodiversidad, la sobrepoblación, la polución, la desigualdad, las inequidades entra la renta y la riqueza, que han tendido a focalizarse en economía industrializadas.
Las universidades pueden liderar el cambio hacia un enfoque más sostenible en la industria a través de proyectos de investigación y extensión en este ámbito. También pueden promover prácticas sostenibles en su propia operación, como la optimización de su uso de energía y recursos, y la promoción de hábitos sostenibles entre la comunidad universitaria, pero no es así.
Es por ello, que allí yace la oportunidad de desarrollo de distintas maneras de conceptos de marketing de sostenibilidad, que pueden ser complejos de aplicar en la gestión real, porque al ser revisada su aplicabilidad es ínfima. (Martin, Peattie, Galí, 2013).
Allí radica el problema, que generó en el investigador el hecho de profundizar la temática en cuestión, logrando mezclar un marketing con sus diferentes aristas (Álvarez, et. al., 2019), desarrollando en este manuscrito varias secciones que abarcan la profundización de la variable.
En tal sentido, en el sector universitario se debe cumplir un papel primordial en la educación superior de las sociedades democráticas Hoy más que nunca se requiere de la visión prospectiva, la cibernética organizacional y de las buenas prácticas en pro del ambiente, la educación y lo social, que haga capaz el hecho de afrontar los grandes cambios de un entorno dinámico y las exigencias administrativas, en escenarios de incertidumbre tanto en el país como en el mundo, que genera nuevos saberes, crecimiento tecnológico y la creación e innovación de nuevos negocios.
Por otra parte, para lograr lo planteado se necesita talento humano conscientes e inteligente en la gestión que desarrolla. Son esos neuro-gerentes, que deben ser formados y que tienen un papel humano protagónico, capaces de influir e impulsar un proceso sostenible y mantenerlo en el tiempo, con ayuda de las estrategias mercadotécnicas, las cuales, en ambientes turbulentos, suelen fallar la toma de decisiones por debilidades en el proceso de análisis para armar el rompecabezas de una gestión asertiva.
En este orden de ideas, se puede hacer mención del problema observado en la universidad pública objeto de estudio, hace inferir que sus facultades o escuelas de mercadeo deben llevar implícito el hecho de desarrollar en los estudiantes habilidades y destrezas científicos-tecnológicas vinculadas a la necesidad de un plan de desarrollo de un país con miras a cumplir con los objetivos de desarrollo sostenible ODS, conocido en Panamá como Plan Colmena, además de incentivar en ellos el uso de los servicios que ofrece la universidad para crear sistemas de negocios auto gestionables que aporten beneficios a una comunidad y al entorno.
Se plantea entonces el tema como un negocio sostenible conocido hoy como sistema B, el cual hoy en día es tendencia debido a varios factores: en primer lugar, la creciente preocupación por el medio ambiente y el desarrollo sostenible que ha llevado a las instituciones educativas a tomar medidas para reducir su impacto ambiental y promover prácticas más responsables. En este sentido, la implementación de prácticas sostenibles en la gestión universitaria se ha convertido en una forma de mejorar la imagen corporativa de la institución y fortalecer su compromiso con la sociedad.
Además, el negocio sostenible en una universidad pública también puede contribuir a la generación de ingresos y a la reducción de costos a largo plazo. La implementación de prácticas sostenibles puede reducir los costos de energía y recursos, lo que a su vez puede generar ahorros financieros significativos para la institución.
Por último, la implementación de prácticas sostenibles en la gestión universitaria también puede tener un impacto positivo en la calidad de vida de la comunidad universitaria y en la sociedad en general.
La promoción de prácticas sostenibles en el campus universitario puede influir en la adopción de estas prácticas por parte de los estudiantes y el personal, lo que puede tener un efecto multiplicador en la sociedad y en la formación de ciudadanos comprometidos con el medio ambiente y la sostenibilidad.Tendencias de un sistema Modelo B
Este modelo se basa en la idea de que las empresas pueden y deben generar un impacto positivo en la sociedad y el medio ambiente, mientras que al mismo tiempo generan beneficios económicos.
En el contexto universitario, la implementación del sistema B puede ser una forma efectiva de integrar el mercadeo sostenible en la gestión universitaria. Al implementar el sistema B en una universidad, se busca que la institución genere un impacto positivo en la sociedad y el medio ambiente a través de sus actividades y operaciones diarias, al mismo tiempo que se mantienen objetivos económicos.
En el sistema B, las universidades se comprometen a cumplir con altos estándares éticos y ambientales, y a ser transparentes en su impacto social y ambiental. Además, el sistema B fomenta la innovación y la colaboración, lo que puede ser especialmente beneficioso para el desarrollo de soluciones sostenibles a los desafíos actuales.
Como modelo de negocio universitario de mercadeo sostenible, el sistema B puede ayudar a las instituciones educativas a mejorar su imagen corporativa, atraer a estudiantes y profesores comprometidos con la sostenibilidad y la responsabilidad social, y fomentar la innovación y la colaboración en la comunidad universitaria.
Suele ser una herramienta efectiva para integrar la sostenibilidad en la gestión universitaria y generar un impacto positivo en la sociedad y el medio ambiente, al mismo tiempo que se mantienen objetivos económicos.
Además, el negocio sostenible en una universidad pública también puede contribuir a la generación de ingresos y a la reducción de costos a largo plazo. La implementación de prácticas sostenibles puede reducir los costos de energía y recursos, lo que a su vez puede generar ahorros financieros significativos para la institución.
Por último, la implementación de prácticas sostenibles en la gestión universitaria también puede tener un impacto positivo en la calidad de vida de la comunidad universitaria y en la sociedad en general. La promoción de prácticas sostenibles en el campus universitario puede influir en la adopción de estas prácticas por parte de los estudiantes y el personal, lo que puede tener un efecto multiplicador en la sociedad y en la formación de ciudadanos comprometidos con el medio ambiente y la sostenibilidad.
Esto es un tema de investigación profundo que trastoca varias aristas como la corresponsabilidad pero más allá está inmersa la ética profesional, el diagnóstico funcional de un mercadeo efectivo, la construcción e impulso del modelo económico productivo sostenible universitario que implique una relación armónica entre el hombre y la naturaleza, donde el estudiante en formación universitaria y docentes garanticen el aprovechamiento racional, óptimo de los recursos naturales respetando todos los procesos del ciclo natural que es el resultado de un gestor inteligente e integral.
En este orden de ideas, las organizaciones deben mantener las competencias técnicas gerenciales, sobre todo en la temática que ocupa que es la de Mercadeo Sostenible en una universidad del sector público, manejando con asertividad escenarios organizacionales que incluyen la tecnología y las buenas prácticas que pueden ver expuestas al éxito de una administración de una gestión, y que de lo contrario sería traer al panorama un quiebre organizacional, que terminaría en fracaso. Los directivos de una institución como la Universidad de Panamá, más que gerentes deben ser agentes de cambio, que empoderen y aumenten las acciones sostenibles híbridos o empresas de autogestión con propósitos basado en un sistema conocido como B, donde convergen diversos actores que usan eficazmente los instrumentos de mercado para construir, en este caso específico potenciar los bienes de interés público.
Al hablar de un modelo basado en sistemas B, se hace una tropicalización de una idea que nación en el año 2006, pero que está cobrando mucha fuerza en América Latina, y busca incluir a esos actores a crear impacto positivo en la sociedad y el medio ambiente, operando con altos estándares en su gestión, transparencia y responsabilidad dentro de esta Casa de estudios que se rige por políticas públicas, y que a pesar de su status quo debe buscar el rendimiento financiero desde sus servicios sostenibles.
La investigación ha buscado generar un modelo que incluya un propósito como foco central de una gestión de negocios universitarios que permitiendo diseñar estrategias de mercadeo a mediano plazo que haga compatible el tamaño de la economía con los límites ecosistémicos y con las necesidades de una comunidad universitaria y en entorno social.
Es por ello, que surgen las interrogantes siguientes ¿Cómo escalar este nuevo modelo de negocio hacia el mercadeo sostenible? ¿Cómo consolidar una propuesta teórico-práctica que garantice la visibilidad de las funciones del Mercadeo Sostenible desde la Universidad de Panamá para la sociedad panameña?Papel primordial de la educación superior en las sociedades democráticas
El papel fundamental o Rol de la educación superior en las sociedades democráticas según Puiggrós (2020), es formar individuos críticos y conscientes de su papel como ciudadanos, así como fomentar el desarrollo intelectual y personal de los estudiantes. La educación superior también juega un papel importante en la investigación y el avance del conocimiento, lo que contribuye al progreso y la innovación en diversos campos. Además, la educación superior puede ser un medio para promover la igualdad de oportunidades y la justicia social en una sociedad democrática. En resumen, la educación superior es esencial para el fortalecimiento de las democracias y para el desarrollo sostenible de las sociedades.
En tal sentido, el papel fundamental de la educación superior en las sociedades democráticas es clave en la perspectiva del mercadeo sostenible. (De Rieckmann, 2017). La educación superior es un medio para fomentar valores democráticos y desarrollar habilidades críticas en los estudiantes, lo que a su vez contribuye a la construcción de una sociedad más justa y sostenible. (Vargas, Aragón, 2021).
Además, la educación superior puede jugar un papel crucial en la promoción del desarrollo sostenible al proporcionar a los futuros líderes la formación y herramientas necesarias para abordar los desafíos globales que enfrenta nuestro planeta. Por lo tanto, es importante que la educación superior incluya temas de mercadeo sostenible en sus programas y fomente la incorporación de prácticas sostenibles en el día a día de la institución. (Silva, 2013).
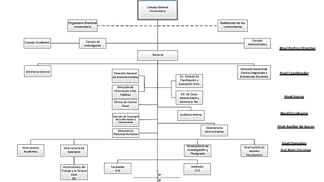
Con respeto a la organización objeto de estudio a continuación, se presenta su organigrama UP (2020), donde se visualizan ocho unidades de staff, pero prevalece un área de Mercadeo, reflejando el status actual de la estructura institucional con debilidades en dicha función que hoy en día reviste de un concepto global a las organizaciones del sector educativo:
Imagen 1.“Estructura organizacional Universidad de Panamá (2020)”
Fuente: UP (2022)El Mercadeo Sostenible en la Universidad de Panamá
El Mercadeo Sostenible en las Universidades de Panamá es una iniciativa importante que tiene como objetivo fortalecer la imagen corporativa de la educación superior en el país. La gestión sostenible se considera un paso vital para impulsar las organizaciones universitarias en la actualidad. (Kotler, Armstrong, Harris, 2019).
Pero adicional a ello, los esfuerzos para desarrollar el Mercadeo Sostenible según Collado-Ruano (2017), en universidades de Panamá que es el tema que ocupa pudiese incluir mejores mecanismos de incorporación de enseñanzas y prácticas sostenibles en los programas de estudios relacionados con el mercadeo, la sensibilización y capacitación de estudiantes y profesionales en la importancia del Mercadeo Sostenible, y la colaboración con organizaciones y empresas locales para fomentar la sostenibilidad en la región. (Kotler, 2016).
Recorrido por la fase cuantitativa a partir de los resultados obtenidos
Se diseñó un instrumento basado en 5 alternativas de respuesta de Likert en GOOGLE FORM lo cual fue un cuestionario validado por cinco expertos doctores en el área de especialidad y posteriormente auto suministrado a una muestra de ochenta sujetos de estudio, entre docentes, administrativos y estudiantes de la UP, lo cual permitió la recolección de respuestas interesantes que apoyaron el propósito de esta investigación hacia el fortalecimiento del área de mercadeo hacia una dirección innovadora y que imprima un nuevo concepto de emprendimiento y autogestión a la universidad.Parte experimental de la fase cuantitativa
Los resultados cuantitativos en este estudio incluyeron datos numéricos que se recopilan mediante encuestas, cuestionarios, análisis estadísticos y mediciones, entre otros métodos. Estos datos pueden ayudar a los investigadores a entender la efectividad y el impacto de la integración del mercadeo sostenible en la gerencia universitaria en términos cuantitativos, como cambios en la percepción de la imagen corporativa, incremento en la satisfacción de los estudiantes, mejoras en la eficiencia y eficacia en el uso de los recursos, entre otros.
Las estrategias para el mercadeo sostenible fueron medidas a través de la población interna, docentes, administrativos y estudiantes para un total de 80 sujetos de estudio. A continuación, se presentan los resultados arrojados por el cuestionario auto suministrado en datos porcentuales.Conoce usted los servicios de la Universidad de Panamá
Gráfica 1. Nota: Espinosa (2022).
Reconoce los elementos que mueve la acción sostenible
Gráfica 2. Nota: Espinosa (2022).
Utiliza usted las 3 R con inteligencia (Reducir, Reciclar y Reutilizar)
Gráfica 3. Nota: Espinosa (2022).
Tengo facilidad para negociar con las personas de mi entorno laboral
Gráfica 4 Nota: Espinosa (2022).La gerencia universitaria busca alternativas para el perfeccionamiento de las habilidades de sus docentes en mercadeo
Gráfica 5 Nota: Espinosa (2022).Tengo pensamientos estratégicos en la toma de decisiones
Gráfica 6 Nota: Espinosa (2022).En la universidad diseñan estrategias que producen valor económico en sus acciones de mercadeo sostenible
Gráfica 7 Nota: Espinosa (2022).
La gerencia universitaria diseña estrategias que incrementan el compromiso del personal docente con su institución
Gráfica 8 Nota: Espinosa (2022).
La gerencia hace esfuerzos por comprometer la cultura de los integrantes de las comunidades a su alrededor en una búsqueda de Responsabilidad Social
Gráfica 9 Nota: Espinosa (2022).
La directiva de la organización hace esfuerzos por comprometer las demandas de las personas de su entorno
Gráfica 10 Nota: Espinosa (2022).
Siente que existe valor hacia usted como cliente interno y como suma de los valores de por vida como potencialidad de la organización
Gráfica 11 Nota: Espinosa (2022).
Puede mejorarse el desempeño de la organización cuando sus docentes tengan mayor participación en el mercado
Gráfica 12 Nota: Espinosa (2022).
La clave del éxito de la marca corporativa de la universidad le da prosperidad a la organización a largo plazo
Gráfica 13. Nota: Espinosa (2022).El mercadeo sostenible social está basado en el mantenimiento de la cohesión social y de la habilidad para trabajar en la consecución de los objetivos comunes
Gráfica 14 Nota: Espinosa (2022).
De acuerdo con los planes de la gerencia universitaria, la familia de sus colaboradores forma parte del grupo de interés que logra beneficios hacia la organización pensando en la integralidad
Gráfica 15 Nota: Espinosa (2022).El mercadeo sostenible económico está basado en el mantenimiento de la cohesión social y la habilidad para trabajar en la consecución de los objetivos comunes
Gráfica 16 Nota: Espinosa (2022).
La gerencia universitaria fiscaliza el desarrollo y cumplimiento de las prácticas verdes
Gráfica 17 Nota: Espinosa (2022).
Los procesos que lleva a cabo la institución no impactan en el medio ambiente
Gráfica 18 Nota: Espinosa (2022).
La organización universitaria participa en las campañas ecológicas educativas de la comunidad
Gráfica 19 Nota: Espinosa (2022).
Realizan actividades de difusión de conocimiento demostrando los beneficios de implementar un sistema de gestión ambiental
Gráfica 20 Nota: Espinosa (2022).
REVISIÓN Y DISCUSIÓN
Resumiendo, y tomando los resultados más relevantes obtenidos queda claro que la capacitación es un factor clave en el desarrollo del Mercadeo Sostenible y es importante que la universidad capacite a sus profesores en este tema. Según los resultados, un 30% está de acuerdo con esta idea, mientras que un 27,5% está indeciso. En cuanto a si las universidades están desarrollando estrategias que produzcan valor económico en sus acciones de Mercadeo Sostenible, los resultados muestran que un 31,3% está indeciso y un 18,8% está en desacuerdo con la existencia de tales estrategias.
En tan sentido, a sabiendas de la importancia que reviste hoy en día el mercadeo sostenible y prácticas verdes en las instituciones educativas, es por lo que investigador desarrolló esta investigación para establecer un diagnóstico y la forma de potenciar dicha función dentro de esta Casa de Estudios en pro de la comunidad docente, administrativa y estudiantil. (Rivera, 2016).
Una vez revisado los datos obtenidos y el estado del arte, se puede interpretar los mismos con miras a palpar la incipiente función que existe en materia de Mercadeo de Sostenibilidad en la Universidad de Panamá.
En cuanto a los servicios que se conocen mayormente entre la comunidad docente, administrativos y estudiantil, se observó que un 45% conocen de tres de los servicios que ofrece la universidad para sus clientes internos que son los de Salud, Alimenticios y Tecnología, sin embargo, es preocupante como un 25% dice no conocer ninguno de los servicios prioritarios que ofrece la universidad.
Un 47% de las respuestas arrojó conocer medianamente los servicios de mercadeo sostenible en la universidad de Panamá. Se infiere entonces que hay que potenciar dichas prácticas para mejorar los procesos de autogestión, de ambiente, económicos y sociales.Con respecto a las tres R, entre los sujetos entrevistados el 48,8% y 40% expresaron estar de acuerdo o medianamente respectivamente con el hecho de reducir, reciclar y reutilizar.
Enfoque cualitativo a partir de las evidencias obtenidas e interpretadas
Según Hernández y Mendoza (2018), el tratamiento cualitativo fenomenológico-hermenéutico es un enfoque de investigación que buscó comprender y explicar la experiencia subjetiva de los individuos y su significado en su contexto. Para esta investigación en esta fase, se utilizaron técnicas como la entrevista profunda y la revisión de documentos para recopilar datos cualitativos, y se basa en la fenomenología, que es una corriente filosófica que se enfoca en la comprensión de la percepción y la conciencia humana, así como la hermenéutica, que ayudó al investigador a interpretar textos y significado revisados para dar forma a las evidencias cualitativas recogidas en las entrevistas para crear la propuesta del sistema B.El modelo de sistema B como propuesta para los servicios académicos y autogestión de mercadeo sostenible.
Se entrevistaron a 2 expertos internacionales un doctor experto de la Universidad Autónoma de Chile y un experto de una ONG en Medellín Colombia donde se desarrollan este tipo de emprendimiento con la aplicabilidad del Sistema B desde las universidades, tomando en cuenta que existe la vinculación Estado, Empresa y Sociedad para el emprendimiento basado en este sistema con proyectos que nacen desde la Investigación que desarrollan las universidades. (Dieterich, 2021).
El Informante 1 expuso que el esquema a continuación presentado visualiza el sistema B como un tipo diferente de emprendimiento, basados en el bien común (Groppa y Sluga, 2015), y está enmarcado en el modelo creado por la ONG estadounidense, B Lab, la cual desarrolló una certificación que se incluirá bajo el logotipo y el nombre de la empresa. Establecido en varios países, y que lleva por nombre en América Latina System B y que se investiga y se aplica en Chile.
Figura 1 Esquema operativo del Sistema B
Nota: Saiz-Álvarez, et. al. Universidad Autónoma de Chile adaptado por Espinosa y Soto (2022)
Informante 2 aportó que la ONG donde labora desarrolla alianzas con diversas universidades colombianas y que definen el modelo B como un sistema que se basa en factores sociales y económicos que reducen la centralidad, por ello se puede expresar en este análisis que el sistema B agrega valor y realiza aporte social contribuyendo a impulsar el crecimiento económico y el desarrollo humano de un país. (TECNOVA, 2022).
Revisando es estado del arte se encontraron antecedentes de esta experiencia de modelo en América Latina con respecto al resto del mundo expresados en la siguiente tabla:Tabla 1. Características de Organizaciones con Sistemas B en América Latina Vs. El Resto del Mundo.
Características de cooperación para sistema BAmérica Latina
Resto del mundo
Tendencia a cooperar internacionalmente
NO
SI
Comunidad de aprendizaje
SI
SI
Cooperación de la solución solo con los clientes
SI
EXTENDIDO
Poderoso grupo de interés
NO
SI
Fuerte relación con la empresa familiar
SI
NO
Principalmente PYMES y Emprendimientos sociales
SI
NO
Nota: CAF adaptado por Espinosa y Soto (2022)
- Los tipos de funcionamiento en la gestión de Mercadeo Sostenible en la organización objeto de estudio son tradicionales y necesitan potenciarse de acuerdo con los novedosos procesos que se han venido expandiendo sobre todo en época de pandemia y que han mezclado los ingredientes hacia una vida tendiente a el fortalecimiento de la responsabilidad social. (Palencia, 2019).
Las estrategias de mercadeo deben satisfacer en mayor grado a la comunidad universitaria y a la vez arrojar resultados económicos de autogestión a la organización, cubriendo sus propias necesidades y a la vez pensando en los tres elementos de un enfoque socioeconómico desde lo ambiental, lo social y lo económico. (Honeyman, 2015).
- Las rutas más expeditas a partir del Mercadeo Sostenible para un impacto positivo en la vida universitaria son: El Spin-off: desde iniciativas de emprendimiento gestionado por miembros de la universidad que generará nuevos procesos, productos o servicios apoyados en la ciencia y logrando la integración de los económico, pero sobre todo el beneficio social
- Modelo B-CORP o sistema B, que centra más en la persona bajo un enfoque de empresa universitaria basada en lo ambiental, económico y lo social.
- GREEN Marketing o ecológico con productos que minimizan efectos negativos al medio ambiente y responsable. (Hoof, Monroy, Saér, 2008)
- Las 3 R referidas a Reducir, Reciclar y Reutilizar, para diferenciase con competencia.
- Servicios de contenido
- Consolidar una propuesta teórico-práctica que garantice la visibilidad de las funciones del Mercadeo Sostenible desde la Universidad de Panamá para la sociedad panameña. (Carrier, 2010).
Para lograr un concepto verdaderamente de este sistema B, se requieren comunicaciones transparentes, colaborativas y con decisiones sostenibles, solo así se conseguirá la energía social. (Caravedo,2020).
CONCLUSIONES
El sistema que se propone evaluar su implementación en la Universidad de Panamá, no solo le daría fuerza a al mercadeo dentro de la organización como una función prospectiva que debe ser potenciada, sino que con la creación de un emprendimiento con el sistema B se estaría sin la Universidad ocupándose de las imperfecciones del mercado, la cohesión social y la equidad que se centra más en la persona, pero a la vez arroja ganancias como modo de autogestión.
Las organizaciones se enfrentan al reto de seguir siendo relevantes en el nuevo entorno digital. En este proceso, se minimizan sus riesgos, se optimizan sus oportunidades, se cumple con una estrategia apalancada en la tecnología adecuada, donde es posible es posible combinar los conceptos de desarrollo social y crecimiento económico.
Se considera este estudio inédito en el país, por lo que se debe seguir ampliando más allá de la departamentalización necesaria de Mercadeo dentro de la estructura organizacional de la Universidad de Panamá, hacia el conocimiento científico de los comportamientos de los usuarios pertenecientes a la comunidad universitaria, la conveniencia en el mercado y la responsabilidad social.
Son necesarias las estrategias si se quiere desarrollar cónsonamente este tipo de disciplina de manera integral e innovadora, por ello, para lograr un sistema centrado en lo ambiental, económico y social, es imprescindible crear el área especializada de Mercadeo con el personal idóneo para llevar a cabo esta tarea de sostenibilidad y autogestión en la universidad. (Giraldo, et al., 2021).REFERENCIAS BIBLIOGRÁFICAS
Álvarez, C. et. al., (2019). Las ideas de negocios, emprendimientos y marketing digital. Economía, Organización y Ciencias Sociales.
Banco de Desarrollo de América Latina CAF (2019). Sistema B y las empresas B en América Latina.
Caravedo, B. (2020). La energía social en las empresas B. Universidad del Pacífico.
Carrier (2010). Líder natural en responsabilidad medio ambiental. Ecodiseños Ready.
Contreras, (2011). Fundamentos, Paradigmas y principios de mercadeo. Hacia la construcción de un enfoque de sistemas, servicios y recursos. Universidad Externado.
Collado-Ruano, J. (2017). Educación y desarrollo sostenible: La creatividad de la naturaleza para innovar en la formación humana. Educación y Educadores 20(2):229-248. DOI:10.5294/edu.2017.20.2.4.
De Rieckmann M., (2017). Educación para los Objetivos de Desarrollo Sostenible. Objetivos de Aprendizaje. Organización de las Naciones Unidas.
Dieterich, H. (2021). Metodología para la Investigación Científica. Grupo EDITOR Orfila Valentini.
Giraldo, et. al., (2021). Marketing sostenible y responsabilidad social organizacional. Un camino hacia el desarrollo sostenible. Researcher Gate. Aibi Revista de Investigación Administración e Ingeniería 9(7):71-81
Groppa, O., Sluga, M. (2015). Empresas y bien común: caracterización de las empresas de economía de comunión y empresas B en la Argentina. Revista Cultura Económica. Año XXXIII. No. 89 UCA.
Hoof, B., Monroy, N., Saer, A. (2008). Producción más limpia. Paradigma de gestión ambiental. AlfaOmega. Universidad de Los Andes.
Hernández-Sampieri, H., Mendoza, Ch. (2018). Metodología de la investigación. La rutas cuantitativa, cualitativa y mixta. McGrawHill.
Honeyman, R. (2015). Manual para empresas B: Negocios como fuerza positiva para mejorar el mundo. Aguilar Chilena de Editores.
Kotler, Ph., Armstrong, G., Harris,Ll. (2019). Principles of Marketing. PEARSON.
Kotler, Ph. (2016). Marketing 4.0: Moving from Traditional to Digital. PEARSON
Martin, F., Peattie, K., Galí, J. (2013). Una perspectiva global Marketing de Sostenibilidad. Profit.
Palencia, A. (2019). Sostenibilidad con propósito. Profit Editorial.
Puiggrós, A. (2020). Luchas por una democracia educativa. EPUB.
Quiroga, R. (2001). Indicadores de sostenibilidad ambiental y de desarrollo sostenible: Estado del arte y perspectivas. CEPAL.
Rivera, M. (2016). Las universidades enseñan marketing, ¿pero lo practican? Universidad. https://www.universidadsi.es/las-universidades-ensenan marketing-lo practican/
Saiz-Álvarez, José, Vega-Muñoz, Alejandro, Acevedo-Duque, Ángel, Castillo, Dante.(2020). B Corps: Un enfoque socioeconómico para la crisis de COVID-19 Frontiers in Psychology. https://doi.org/10.3389/fpsyg.2020.01867
Silva, L. (2013). La Educación Superior: retos y Perspectivas. Universidad de Los Andes.
TECNOVA-(2022) Universidad de La Sabana. ¿Qué es una spin-off? www.Spinoffcolombia.org
Universidad de Panamá. (2020). Organigrama.
Vargas, M., Aragón, L. (2021). Los Objetivos de Desarrollo Sostenible: Hoja de ruta en la Educación del Siglo XXI. Innovación docente en la formación de profesionales. Octaedro.
Revista Global Negotium
Vol. 6 No. 2 / Páginas [99-122]
ISSN 2642 -4800
Mayo - Agosto 2023
10422 NW 31st Terrace Doral FL 33172.
Teléfono: 1 (800) 341.6744